每周会议

您的当前位置: 学院首页 >> 信息公开 >> 每周会议 >> 正文
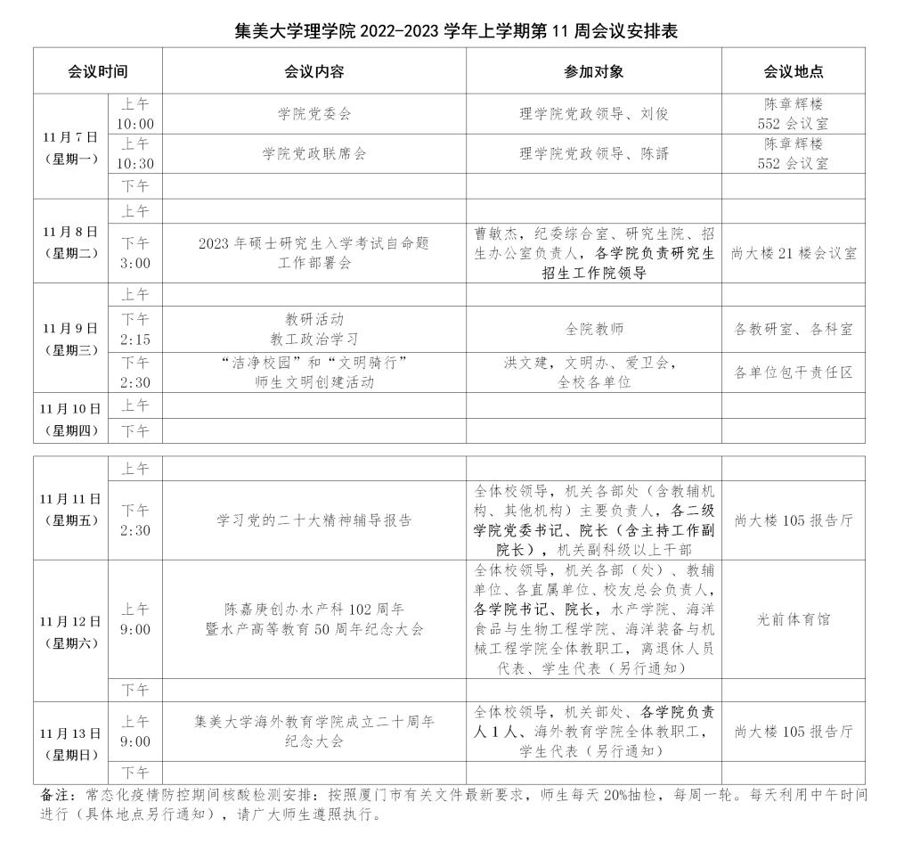
理学院2022-2023学年上学期第11周会议安排表
发布时间:2022-11-07      点击次数:

版权所有 © 集美大学理学院 地址:厦门市集美区银江路183号(校总部) 邮编:361021